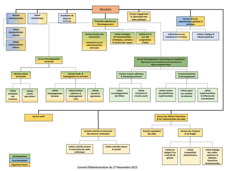
Organigramme
Une réorganisation des services a été validée par le Conseil d'Administration en octobre 2020 et modifiée par le CA du 27 novembre 2023. Le nouvel organigramme est le suivant
Rédigé le Lundi 4 Avril 2022 à 13:57 | modifié le Lundi 4 Avril 2022
Dans la même rubrique :
Sè vo'vulete riceve e nostre nutizie, abbunatevi
GEODARC est outil interactif qui permet de consulter des données cartographiques utiles pour l’élaboration de projets agricoles en Corse, notamment, celles sur les sols.
|
|
Réalisation La Boite A Truc


Présentation
